首页
学院概况
学院简介
学院领导
机构设置
党建工作
党建动态
纪委动态
学习研讨
党日活动
招生就业
招生就业动态
招生导师
导师介绍
教育教学
教学动态
专业介绍
培养计划
科研学科
科研动态
科研团队
学科介绍
学生工作
思政动态
团委学生会
工会工作
工会动态
工会委员会
科研学科
科研团队
当前:
首页
>
科研学科
>
科研团队
>
正文
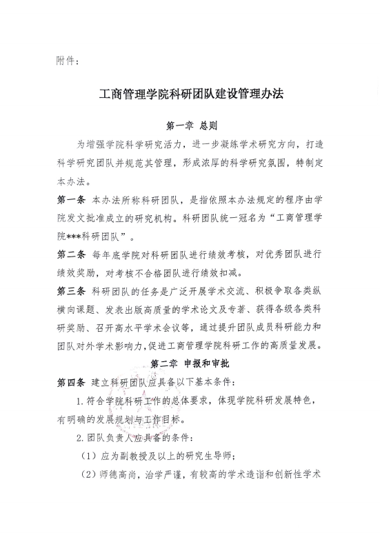
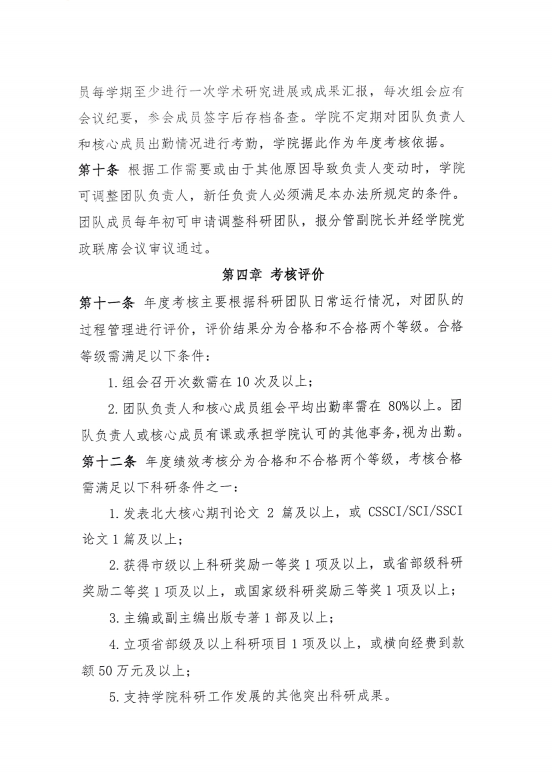
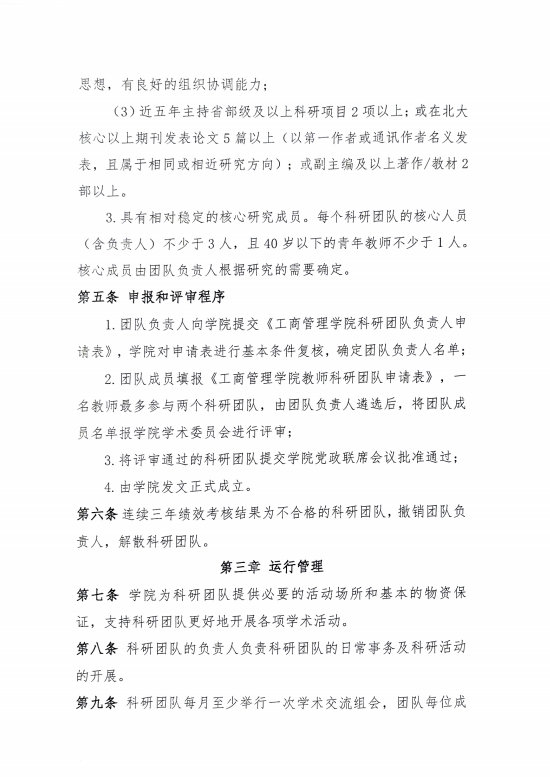
关于印发《工商管理学院科研团队建设管理办法》的通知
2026年03月06日 16:33 点击:[]
下一条:
关于印发工商管理学院教学团队、科研团队组成的通知
【
关闭
】
地址:沈阳市沈河区文化路103号 电话:024-23986543 邮编:110016 沈阳药科大学工商管理学院版权所有
首页
学院概况
学院简介
学院领导
机构设置
药事管理教研室
工商管理教研室
市场营销教研室
药物经济学教研室
学院办公室
辅导员办公室
党建工作
党建动态
纪委动态
学习研讨
党日活动
招生就业
招生就业动态
招生导师
导师介绍
教育教学
教学动态
专业介绍
培养计划
科研学科
科研动态
科研团队
学科介绍
工商管理学学科
药事管理学学科
学生工作
思政动态
团委学生会
组织架构
团学风采
工会工作
工会动态
工会委员会